With respect to the growing needs for the replacement of low-speed, power-hungry and bulky electro-mechanical
relays EDR Inc. has introduced several families of high-speed, high-voltage, powerful and inexpensive Solid State Relays (SSR) with
MOSFETs and IGBTs to control either DC, AC/DC or AC power. The advantages of a solid-state relay over an electromechanical relay are
well described in modern publications. These include the absence of moving parts to wear out, no acoustical noise, low controlling
power, no contact bounce or arching, minimal space requirements and a long life expectancy. Mostly the high-power, DC and DC/AC types
of SSR's cost less than the comparable electromechanical relay. The situation is different for low power AC-type electromechanical
relays. These can cost, in some cases, much less than a SSR. The choice might look obvious. Though some simple calculations that take
into consideration a relays life expectancy, the cost of replacements, shipping expenses, loss of production time, and the labor
cost of replacing a wore out relay makes a SSR the prime choice in new designs and retrofits.
Since 1997, our company has being concentrating on developing the most advanced Solid State Relays and Breakers,
which have opened the door of opportunity for technological improvements in many fields of industry. Our innovations have drastically
improved Solid State Relays and have expanded their applications. For an example, a MOSFET-based AC-type relay finds application in the
airline industry where the heat generated by a TRIAC-based relay and its size became the obstacle in achieving high reliability and
energy concerns. Our AC-type relay (D1N200A3) wastes only 0.080W and that is twenty times less than a TRIAC-based relay made by
CRYDOM (D2W203) which wastes 1.5W at a load of 1A rms.
Solid State Relays manufactured by EDR fall into one of the following categories:
- Direct driving, super-low cost, comparable to the speed of an electromechanical relay
- Direct driving, medium speed and medium cost
- With a built-in DC/DC converter and independent controls, high-speed and medium cost
- Direct driving, super-fast type that is capable of delivering 400Amps in a microsecond
Along with SSR's, we manufacture a Solid State Power Controller (SSPC) or an AC/DC Intelligent Solid-State
Relay/Breaker (iSSR\Breaker) to be used in Aircraft and Naval applications. This DPST (double pole, single throw) module (EDR82360)
has integrated sensing capabilities to protect itself from over current and over temperature while exhibiting the properties of a
time-delay fuse. Electronically controllable for faster and more reliable power management, the EDR82360 was designed to replace 4
components: an electromechanical or SSR relay, a switch, and a fuse holder with a fuse.
EDRs Solid State Relays and Breakers are potted in a thermally conductive epoxy for optimal performance
in today's very demanding industrial and military environments. Most relays are produced in four popular sizes: D1N
(0.6H x 1.0L x 0.3W), D2-type (1.15H x 1.78L x 0.4W), D3-type (1.15H x 1.78L x 0.8W)
and D4-type (1.15H x 2.0L x 0.9W) with currents ranging from 3A up to 76A and voltages from 30V to 1,700V. These relays
have configurations with SPST, DPST, 3PST or TOTEM outputs. We do not charge a set-up fee for a custom specified relay for orders of 250 or
more.
Some of our customers are,
- Lockheed Martin/Naval Electronics & SSUS
- Metal Action Inc.
- 3M Co
- Aerojet Corp
- Flight Refueling Limited/Military System Division
- iWerks Entertainment, Inc
- TDG Aerospace Inc., etc.
Our customers use EDRs relays and circuit breakers in a wide variety of highly critical applications.
They are also used in everyday industrial applications to control DC&AC Motors and solenoids on production lines. Our intelligent
SSR/Breaker (p/n EDR82360) controls AC/DC power distribution in super-servers on submarines. Our SSR/Switches test high-speed
solenoids to be used in Aviation, they distribute AC/DC power in the cockpits of airplanes, control air-valves to activate the
movement of chairs in iMax Theaters, deliver 20KW in a few microseconds for laser research and numerous other applications. Our
MOSFET-based, AC-type, miniature and super low power consumption relays found applications in the power distribution on airplanes.
Notes on Operation, Driver and the Requirements for a Driving Signal
For the best performance, remember that EDRs High-Speed Solid State Relay/Switch (SSR/S) have important
input and output requirements. To avoid degradation of the turn-on and turn-off delays and maximum switching speed the driver signal
must be equal to the nominal voltage and have fast turn-on and turn-off slopes. A SSR is capable of switching zillions of times without
any degradation and the long-life expectancy can be achieved if it is protected against harmful transient voltages. In most cases,
a snubbing (R-C) network would bring a positive result. A transient voltage suppressor (TVS) could be a better choice. In this case,
power dissipation must be calculated or obtained empirically if high frequency chopping is the application.
The SSRs best performance can be simply achieved by utilizing one of four types of DIN RAILs made by EDR.
Our DIN RAIL mounting assemblies are available to fit a wide variety of industrial modules, such as IOC, ODC, D2W, CX, CMS and any of
the D2N & D3N SSR packages made by EDR. These DIN modules provide excellent isolation, above 3000V, between the interfacing circuitry
and field devices. They are designed to accommodate high power and high-speed SSRs and control up to 14Amps on the standard model and
28Amps for more power-hungry applications. There are four types of DIN RAIL assemblies are available:
- Direct driving with a LED to indicate the presence of the control signal (EDR82555),
- With a driver and optional de-bouncing circuitry (EDR82558 and EDR82558/D respectfully) for better noise and bouncing rejections,
- With a high-speed driver for applications such as the ability to enable the delivery of a very short burst of power, PWM and other high frequency applications (EDR82603),
- With a built-in latchable driver (EDR82604) for easy interfacing with the push-on and push-off type of industrial applications.
A customer made driver
EDRs relays and breakers are designed to be soldering to a PC board directly or plugged into a socket.
Below are several recommended schematics for customers who want to design a relay driver. Though some SSRs functionally resemble an
electromechanical relay, but they are built completely differently and demanding a better care of a circuit that drives them. The
similarities being each having two terminals on the input for the control voltage and two terminals on the output for the load. This
is especially true for EDRs high-speed SSRs built with a direct driving input. That family of SSRs is built with
transformer-coupled devices and the input circuitry is a high-frequency generator/converter with an R-C filter on its input. A SSR
consumes very little power, on average about 200mW (10mA at 20VDC). The turning on transition is quite a different story due to the
built-in R-C filter. For a short moment, during the few microseconds the input current may peak up to 0.8A during a turn-on cycle.
That specification makes a low power MOSFET the prime choice as the relay driver.
Driving a SSR/S with a MOSFET
For low-speed and non-critical applications, a simple push-button switch or any other mechanical device such as
an elecromechanical relay (EMR), toggle switch, etc. can be used directly to control a SSR/S. A switch (SW1) can be used on the low
side as shown in Figure 5 or the high side of Vcc. It is not the best way to control the SSR/S and we could recommend such control
only for EDRs low-speed SSRs.

A push-button controls a high-speed SSR/S
We offer a DIN RAIL (p/n EDR82555) without a driver for applications when cost is the main concern and when a
customer wants to use their own driver or just an external switch. We do not recommend a mechanical switch to drive a high-speed SSR.
The bouncing nature of a mechanical switch, including an EMR, would be transferred onto the SSRs output. De-bouncing circuitry
must be used to avoid such a problem and a DIN RAIL (p/n EDR82558, see in Fig. 6, below)) can be the best choice for industrial
applications. A DIN RAIL (p/n EDR82604) with a latchable driver will help to solve bouncing. If a customer decided to build their own
driver we recommend to use the same or similar schematic solution.
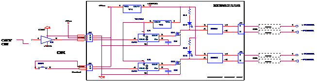
EDRs DIN RAIL (p/n EDR82558)
High-speed Application p/n EDR82603 could be the prime choice
EDRs Solid State Relay/Switch has opened the door of opportunity and technological innovation in many
fields of industry. Our SSR/Ss have being employed to test high-speed solenoids, delivery a high-power pulse in metal lithography,
control air-valves, etc. In those applications, overall high performance can be obtained without a proper relay driver. It may be
surprising that the solution is available today. Nowadays several companies make a dedicated MOSFET driver. That could be the best
choice especially for high speed chopping and delivering a short, high power pulse.

A high-speed Solid State Relay is controlled by a dedicated driver (TC4432).